
来源:足球投注app
浏览量:
发布时间:2019-08-05
各相关所属企业及广大员工:
为进一步贯彻落实集团深化改革有关要求,根据集团业务发展的需要,现面向足球投注app 相关所属企业为集团总部办公厅(党委办公室)、投资管理公司、新能源事业部、中央研究院公开招聘相关人员29名。具体事宜如下:
一、 办公厅(党委办公室)招聘岗位、人数及相关要求:
(一)公开招聘的职位及人数
秘书(党务)1人。
(二)招聘面向的所属企业
集团公司所属企业劳动合同制(正式)员工。
(三)招聘人员的基本要求
1.具有良好的职业道德操守,有较强的事业心和责任感,爱岗敬业,团结合作。
2.中共党员,原则上年龄35周岁以下,全日制大学本科(第一学历)及以上学历,具备三年以上相关岗位工作经验。
3.具有较强的学习能力、理解能力、执行能力、团队合作能力和沟通协调能力。
4.具有较强的文字写作能力,熟练运用office软件。
二、投资管理公司招聘岗位、人数及相关要求:
(一)公开招聘的职位及人数
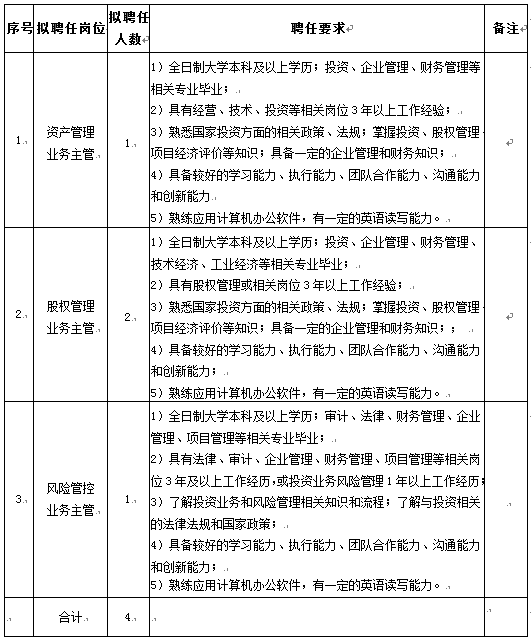
资产管理业务主管1人;股权管理业务主管2人;风险管控业务主管1人。
(二)招聘面向的所属企业
集团公司所属企业劳动合同制(正式)员工。
(三)招聘人员的基本要求
1、思想素质:具有较好的政治素质,政治立场坚定,;具有正确的世界观、人生观和价值观,具有强烈的事业心和责任感;具有良好的职业素养,认同公司文化、忠于企业发展;遵纪守法、廉洁从业,勤勉敬业、创新务实,保守秘密、团结合作;
2、年龄学历: 原则上40周岁以下,具有国家全日制大学本科(第一学历)及其以上学历。
3、具有相关岗位3年以上工作实际经验;
4、具有完全民事行为能力,有良好的心理素质和能够正常履行职责的身体条件。
(四)招聘岗位、人数及聘任要求
三、新能源事业部招聘岗位、人数及相关要求:
(一)公开招聘的职位及人数
综合管理员1人,风电技术人员1人,光热技术人员1人,质量管理员1人,风资源开发人员2人,风电市场开发人员1人,风电项目管理1人,采购管理人员1人,光热市场开发2人,技术开发人员1人。
(二)招聘面向的所属企业
锅炉公司、汽轮机公司、电机公司劳动合同制(正式)员工。
(三)招聘岗位、人数、职责及聘任要求
四、中央研究院新能源汽车动力研究所和舰船动力研究所招聘岗位、人数及相关要求:
(一)公开招聘的职位及人数
新能源汽车动力研究所招聘电机电磁设计工程师2人,电机冷却设计工程师2人,电机强度分析工程师2人,电机结构设计工程师2人;舰船动力研究所招聘电机结构设计工程师2人。
(二)招聘面向的所属企业
电机公司、动装公司劳动合同制(正式)员工。
(三)招聘人员的基本要求
1、思想素质:思想政治素质好,爱岗敬业,团结协作,事业心强。
2、年龄学历: 45周岁以下,具有国家全日制重点大学本科及其以上学历。
3、工作经历:从事招聘岗位工作5年以上,具有独立解决和处理应聘岗位工作问题的能力。
4、业务素质:身心健康,具有招聘岗位所要求的基本理论及业务知识,具有一定的外语阅读、翻译及表达沟通能力(以英语为主);熟练使用计算机;有较强的文字综合、组织协调和表达沟通能力。
(四)招聘岗位、人数及聘任要求
五、报名时间及方式
1.报名截止时间:2019年8月16日。
2.报名方式:本次招聘采取企业推荐和员工个人申报两种方式。各企业要将公告精神传达到企业相关业务部门的全体员工,并将本公告公开张贴到企业的相关部门,以及在企业的网站上公布,增加选人用人的透明度。
请应聘者在报名截止日期前,将《应聘员工基本情况登记表》电子版发送到邮箱:[email protected]。
应聘邮件名称格式为:应聘岗位-姓名-所属企业名称
3.人力资源部联系人:陶先生
工作电话:0451-58598858
足球投注app
人力资源部
2019年8月1日